首页 百科 正文

仙游月嫂工作范畴

仙游月嫂工作范畴

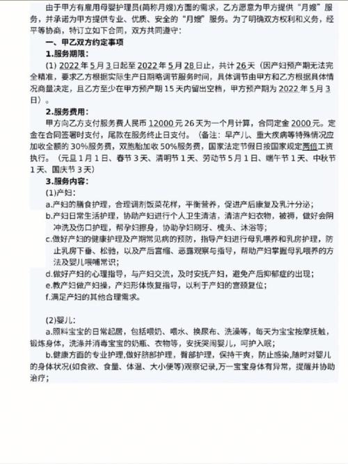
仙游月嫂是专门为产后妈妈和新生儿提供专业护理服务的护理人员。她们在产后助产、产后护理、早教指导等方面发挥着重要作用。以下是仙游月嫂的工作范畴:

仙游月嫂在产后护理方面承担重要职责,包括:

  • 协助产妇进行产后恢复,包括身体护理、饮食调理等。
  • 指导产妇进行产后康复训练,促进身体恢复健康。
  • 帮助产妇照顾新生儿,包括哺乳指导、宝宝护理等。

仙游月嫂在产前也扮演重要角色,包括:

  • 为产妇提供孕期保健建议,指导饮食调整、适当运动等。
  • 帮助产妇准备生产必需物品,如待产包、产后护理用品等。
  • 解答产妇的疑虑和焦虑,提供心理支持。

仙游月嫂在早教方面也发挥重要作用,包括:

  • 为新生儿提供早期教育和关爱,促进宝宝的身心发展。
  • 指导家长正确理解宝宝的行为和需求,提供育儿建议。
  • 协助家长建立正确的育儿观念,培养积极的育儿方式。

仙游月嫂在家务方面也会进行适当协助,包括:

  • 帮助产妇清洁卫生,保持家庭环境整洁。
  • 协助做简单的饭菜,满足产妇和宝宝的营养需求。
  • 协助料理家务,减轻产妇的负担,让产妇更好地休息。

仙游月嫂在产后护理、产前准备、早教指导和家务协助等方面都承担着重要的工作职责,为产妇和新生儿提供专业的护理服务。

你可能想看: