首页 百科 正文

新湖中宝明确表态华鑫信托·新湖集团单一资金信托非本公司设立

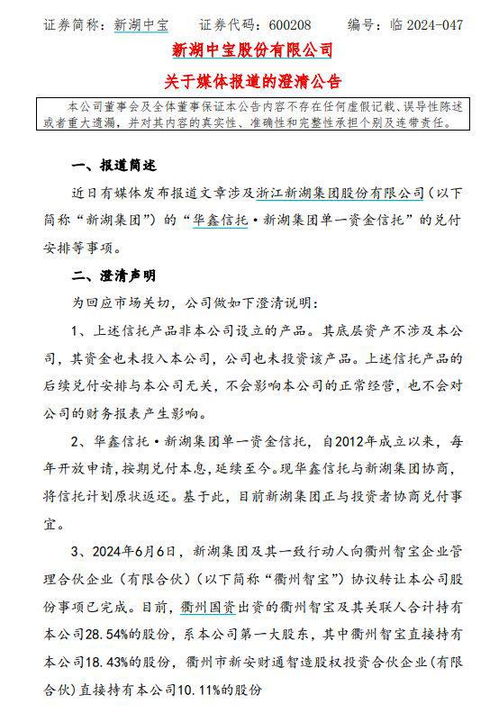
近日,有关华鑫信托·新湖集团单一资金信托的消息引起了市场的广泛关注。针对这一情况,新湖中宝公司迅速作出回应,明确表示该信托产品并非由本公司设立。这一声明旨在澄清市场误解,确保公司及投资者的利益不受不实信息的影响。

新湖中宝的这一举措体现了公司对信息披露的重视和对市场规则的尊重。在金融市场中,信息的准确性和透明度对于维护市场秩序和保护投资者权益至关重要。新湖中宝的及时澄清,不仅有助于消除市场疑虑,也展现了公司负责任的态度和对合规经营的坚持。

投资者在面对此类市场信息时,应保持警惕,通过官方渠道获取准确信息,避免因误解或不实消息造成不必要的损失。这也提醒相关金融机构在产品设计和信息披露方面应更加严谨,确保市场的健康稳定发展。

:新湖中宝、华鑫信托、新湖集团单一资金信托、澄清、非本公司设立、信息披露、市场规则、投资者权益、金融监管、合规经营。

你可能想看: